NEWS新闻中心
中足联:崔康熙发表不负责任评论 禁赛1场+罚款1万
中足联处罚崔康熙背后足球话语权与职业底线的博弈
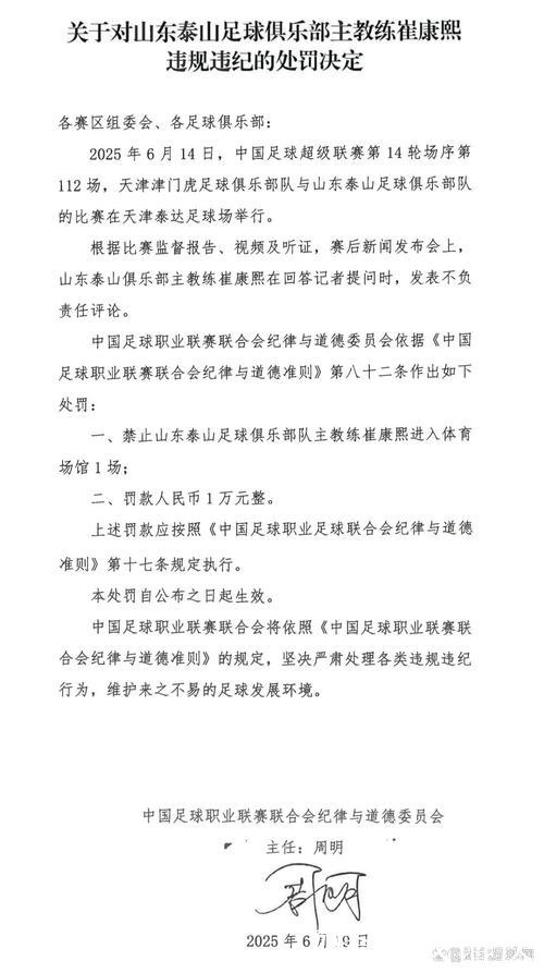
当一名名帅因“发表不负责任评论”被官方禁赛1场并处以1万元罚款时,这起事件本身早已超出一张罚单的范畴。围绕“中足联 崔康熙 发表不负责任评论 禁赛1场 罚款1万”这一焦点,人们看到的不只是纪律条文的生效,更是职业联赛中话语权边界、教练情绪管理、联赛公信力与舆论生态之间错综复杂的互动。在竞争激烈、关注度极高的中国职业足球赛场上,一句看似随意的评语,往往会像火星落入干草堆,被瞬间放大,引发外界对规则、公平与尊重的重新审视。
教练表达与“不负责任评论”的界限
从职业体育惯例来看,主教练在赛后采访中表达观点本身是正常行为,甚至是赛后舆论场的一部分。当观点从专业分析滑向情绪宣泄,从战术层面下沉到对裁判、机构或对手的带有攻击性甚至阴谋论色彩的指责时,就容易触碰到纪律红线。在本次中足联的通报中,“发表不负责任评论”成为关键表述,这意味着相关言论被认定为缺乏事实依据、影响联赛形象,甚至可能对公众造成误导。换言之,联赛管理者希望传递的信息是:批评可以有,但需要在事实基础之上,必须遵循基本的职业操守和表达边界。
禁赛1场 罚款1万的象征意义
很多球迷第一反应会比较量刑轻重:禁赛1场 加罚款1万,在动辄上百万年薪的职业教练体系中,似乎算不上“重锤”。但如果从联赛管理角度观察,这类处罚往往具有象征意义——不是为了“罚穷”某位教练,而是为整个赛场树立一条清晰的行为标尺。禁赛意味着直接影响教练的临场指挥权,属于对竞技层面的实质性干预;罚款则是制度层面的经济约束,两者叠加,既是警示,也是态度的公开声明。尤其是当处罚与“中足联 崔康熙 不负责任评论”强关联地被写入公告时,它就被刻进了联赛的“案例库”,成为今后类似事件的参照坐标。
情绪高压下的教练职业素养考验
职业联赛的赛场,是压力与情绪的放大镜。教练面对的,不仅有成绩考核、球迷期待、媒体审视,还有更复杂的内部管理与外部舆情。任何一个微小的判罚、一次偶然的失利,都可能成为压垮情绪的最后一根稻草。在这种背景下,保持理性表达、避免失控发言,不仅是一种素养,更是一项职业技能。许多国际联赛中早有先例:一些名帅因为公开质疑裁判公正性或影射幕后操纵,而被足协处以禁赛数场乃至高额罚款。经验表明,那些能够在情绪高压下仍以克制语言回应的教练,更容易赢得长期的尊重与信任。对于任何在中超或中甲执教的名帅而言,这起“禁赛1场 罚款1万”的处罚,既是教训,也是提醒:成绩固然重要,但言行同样构成职业评价的一部分。
联赛公信力与“沉默”之间的平衡
在“中足联 崔康熙 发表不负责任评论”这一事件中,有一种声音担心:处罚是否会压制正常批评,导致教练不敢说真话,形成一种“沉默文化”。这种担心并非毫无道理——如果所有批评都被视为违规,舆论空间势必会收缩。关键在于区分“有依据的批评”和“无底线的指责”。真正有助于联赛进步的声音,通常基于事实、数据或具体案例,对规则制定与裁判执行提出理性建议;而不负责任的评论往往情绪先行,以模糊指控、极端语言制造对立氛围。联赛管理者的难点在于如何拿捏尺度:既不纵容恶意言论破坏环境,又不把健康批评一并“打包”封杀。此次对崔康熙的处罚,可以被视为一次尺度试探——它在舆论场中释放信号,让各方重新思考如何在规则内发声,而不是简单地让所有人保持沉默。
一个典型案例的想象复盘
为了更清晰地理解“发表不负责任评论”的边界,不妨构建一个典型情境。在一场关键比赛后,球队因为一次有争议的点球判罚而失利。赛后发布会中,一位教练如果说:“从专业角度看,这次判罚存在争议,我希望裁判委员会能回看录像,给一个解释。”——这属于基于比赛事实的专业质疑,带有建设性。而如果变成:“这种判罚已经不是第一次了,我怀疑有看不见的手在操控比赛,有人不想让我们赢。”——这类说法明显超出合理质疑范围,既缺乏证据,又会在球迷之间激化对立甚至引导阴谋论扩散。正是在后一种情形下,中足联类组织才会强调“崔康熙发表不负责任评论”的性质,并用禁赛1场 罚款1万来维护联赛基本秩序。这也提醒所有从业者:表达不只是“说出想法”,更是对其影响后果承担责任。

媒体放大效应与舆论循环

在当下的媒体环境中,教练一句带火药味的话,很快就会成为头条。“中足联 崔康熙 禁赛1场 罚款1万”这样的组合信息,具备天然的传播热点属性:有名人、有冲突、有处罚、有情绪。媒体为了抓取流量,很容易选取最激烈的字句进行标题化呈现,社交平台的转发与评论又进一步放大情绪。在这种舆论循环中,原本出于一时愤懑的“顺嘴一说”,往往被升级为影响联赛形象的公共事件。从现实效果看,教练在公开场合的每一句话,都已经不再是“内场对话”,而是面向全社会的公开表态。这也是为什么纪律条款越来越强调“公共影响”维度,而不仅仅停留在当事人之间的“口舌之争”。

规则透明度与震慑力的提升
如果回顾近年中国职业联赛多起处罚案例可以发现,中足联在信息披露与用词规范方面逐步趋于公开与清晰。类似“发表不负责任评论”“严重违反体育道德”等表述虽然简略,却也形成了一定的标准化话语。对联赛参与者而言,这种标准化有利有弊:一方面,大家更容易判断哪些行为可能触线;也有声音希望规则更加透明,例如给出更具体的判罚依据、参考条例条款,甚至在条件允许时公开部分听证过程。只有当处罚逻辑被广泛理解,禁赛1场 罚款1万这样的决定才能真正产生震慑力,而不是被误解为对个别人的“选择性执法”。从长远看,建立一套可预期、可解释的纪律体系,将直接影响联赛在球迷心中的公信力。
俱乐部管理与内部约束机制
在外部纪律之上,俱乐部自身也需要建立更细致的内部约束。很多成熟联赛中,俱乐部会在教练聘用合同中加入“媒体言论条款”,对公开发言的边界做出约定。一些俱乐部甚至设置专门的媒体培训,让教练和球员学会如何在高压情境下使用更加稳妥的表达方式。对于类似“崔康熙发表不负责任评论”导致的禁赛1场 罚款1万这类事故,俱乐部若能在内部进行复盘,比如通过会议分析言论的触线点、研究如何以更专业的方式表达不满,不仅可以减少未来的风险,也有助于培养整支球队更加成熟的文化氛围。当内部文化强调理性和尊重时,对外的表达自然会更加克制而有力量。
球迷视角 期待公平也期待坦诚
从球迷角度来看,他们既渴望联赛公平、公正,又期待教练和球员保持一定程度的坦诚,而不是千篇一律的“官样回答”。这造成了一种微妙张力:越真诚的表达,越有可能触及敏感话题;越安全的措辞,越容易被解读为“官方腔”。在“中足联 崔康熙 禁赛1场 罚款1万”的讨论中,不少球迷一方面理解管理者需要维护秩序,另一方面也会反思:是否可以给从业者留出更多建设性批评空间。长远而言,打造一个允许理性争论、鼓励事实讨论但坚决抵制恶意指控的环境,才更符合球迷的双重期待。这需要规则制定者、教练群体、媒体与球迷共同参与,而不是简单地用一份处罚公告结束所有话题。
从个案走向常态化规范
无论外界评价如何,这起围绕“中足联 崔康熙 发表不负责任评论 禁赛1场 罚款1万”的事件,都会成为中国职业足球话语规范进程中的一个节点。它提醒每一位站在镁光灯下的主教练:你的言论不仅代表个人情绪,也在塑造联赛整体形象;它也提醒联赛管理者:处罚不是终点,更重要的是在规则教育和沟通机制上做足功课。当类似案例越来越多地被纳入制度化轨道,当教练在发声前会先考虑表达方式是否恰当,当球迷能区分理性批评与不负责任指责时,一个更加成熟的职业联赛生态,才算真正走上正轨。



2026-02-25T05:31:07+08:00
浏览次数:
返回列表